欢迎访问安徽瑞丰工程科技集团有限公司网站!

您当前所在位置:首页>>新闻中心>>行业新闻

新闻中心

联系我们

联系地址:蚌埠市蚌山区凤凰国际A座15楼

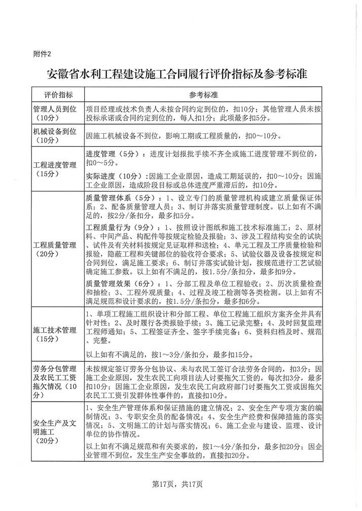
转发《关于开展2019年下半年全省水利工程建设施工合同履行评价工作的通知》

点击数: 1449 2020-02-27 02:47:05来源:本站 安徽瑞丰工程科技集团有限公司